各部门(单位):
为学习贯彻习近平总书记关于教育家精神的重要论述,做好教育家精神宣传阐释工作,在新时代教育强国建设中发出“河南声音”,根据河南省教育厅《关于举办“弘扬践行教育家精神”系列活动启动仪式暨教育家书院第三批研究员入院仪式的通知》(教师函〔2024〕101号)要求,现就组织观看河南省教书育人楷模巡回报告会和“弘扬践行教育家精神”系列活动暨教育家书院第三批研究员入院仪式有关事项通知如下:
一、参加人员和方式
我校全体在职教职工,线上观看。
二、有关要求
1.请各单位高度重视,及时通知并组织本单位教职工线上观看。
电脑端观看链接:https://jyxy.shiwen123.com/#/livedetail/10175

手机端微信扫描下方二维码,关注“河南教育家云书院”视频号,点击“预约”届时可直接收看直播。(直播时间为3月15日8:30—12:00,14:00—17:30)。
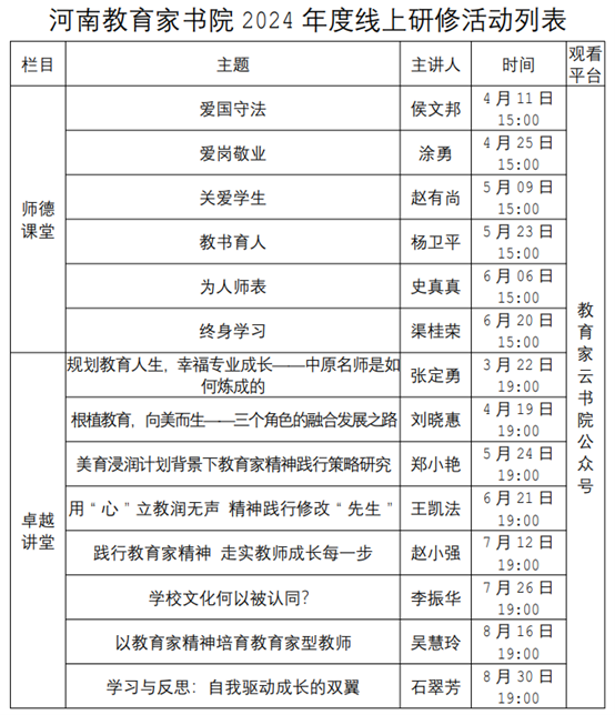
2.认真组织本单位教职工参加河南教育家书院线上研修系列活动,2024年度活动内容、时间安排及观看方式见下表。



党委教师工作部
2024年3月14日