全体学生:
为深入学习习近平新时代中国特色社会主义思想和党的二十大、党的二十届三中全会精神,落实《中共中央、国务院关于全面加强新时代大中小学劳动教育的意见》,引导大学生树立科学正确的劳动观、幸福观与奋斗观,培养学生热心公益、热爱劳动的优良品质,现决定开展暑期劳动实践活动及时长申报工作。
一、活动对象
全体在校学生
二、活动类型及项目
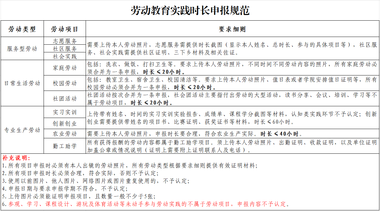
劳动类型 |
劳动项目 |
服务型劳动 |
社会实践、志愿服务、社区服务。 |
日常生活劳动 |
家庭劳动、校园劳动、社团活动。 |
专业生产劳动 |
农业劳动、实习实训、创新创业、勤工助学。 |
三、申报时期范围
申报的劳动实践需发生在2025年2月17日至2025年8月31日范围之内。申报时间截止至2025年9月1日。
四、活动要求
1.时长要求
每位学生平均每学期必须完成不少于一周(40小时)的劳动教育实践,即四年制本科生毕业时至少完成280小时的有效时长,两年制专升本学生毕业时至少完成120小时的有效时长。未修满总时长者,《劳动教育实践》课程按未通过处理。
2.项目要求
同类型项目合并申报,每个劳动项目限申报一条。
3.提交流程
完成对应劳动项目后在钉钉上的“学工信息化--劳动实践申报”进行学时申报,教师审核通过后即可获得对应劳动实践学时。(提交之后,在教师未审核之前在“我的代办”中可以对申报内容进行修改,教师审核过后将无法修改申报内容)。
4.劳动教育实践时长申报规范

五、注意事项
1.加强组织领导。各学院要把暑期开展的劳动教育实践活动,作为贯彻党的二十大、党的二十届三中全会精神的重要举措,完善劳动教育内容,认真组织、广泛动员、合理安排相关活动。
2.注重安全防护。开展活动期间,要做好自身防护;要结合身体状况,选择合适的劳动实践项目,注重身体健康;在人流较大的公共场所活动时,要选好场地,确保安全。
人文素质教育中心
2025年6月27日